Community PMA Project
What is the Community PMA Project?
The Community PMA Project is dedicated to helping needy users of HSA compliant Personal Mobility Aids (PMAs) — such as motorized wheelchairs, mobility scooters, electric wheelchairs, and motorized scooters.
Many low-income users depend on these mobility aids daily, but cannot afford the high market costs of PMA repair, mobility scooter repair, or motorized wheelchair repair. This project provides a sustainable way to restore their independence by repairing and redistributing PMAs at minimal cost.
Why It Matters?

Empowering Communities
Helping lower-income PMA users repair or replace their essential mobility aids so they can regain independence and quality of life

Bridging Education & Practice
Creating opportunities for technical students and aspiring engineers to apply classroom knowledge to hands-on PMA repair — building practical skills while giving back to the community.

Championing Sustainability
Encouraging repair, recycling, and reuse of PMA devices. This reduces faulty solid waste, avoids unnecessary disposal, and cuts down on the cost of buying brand-new devices.

Cultivating Volunteerism
Encouraging individuals, groups, and organizations to volunteer their time, skills, or resources to make a real difference in the lives of needy PMA users.
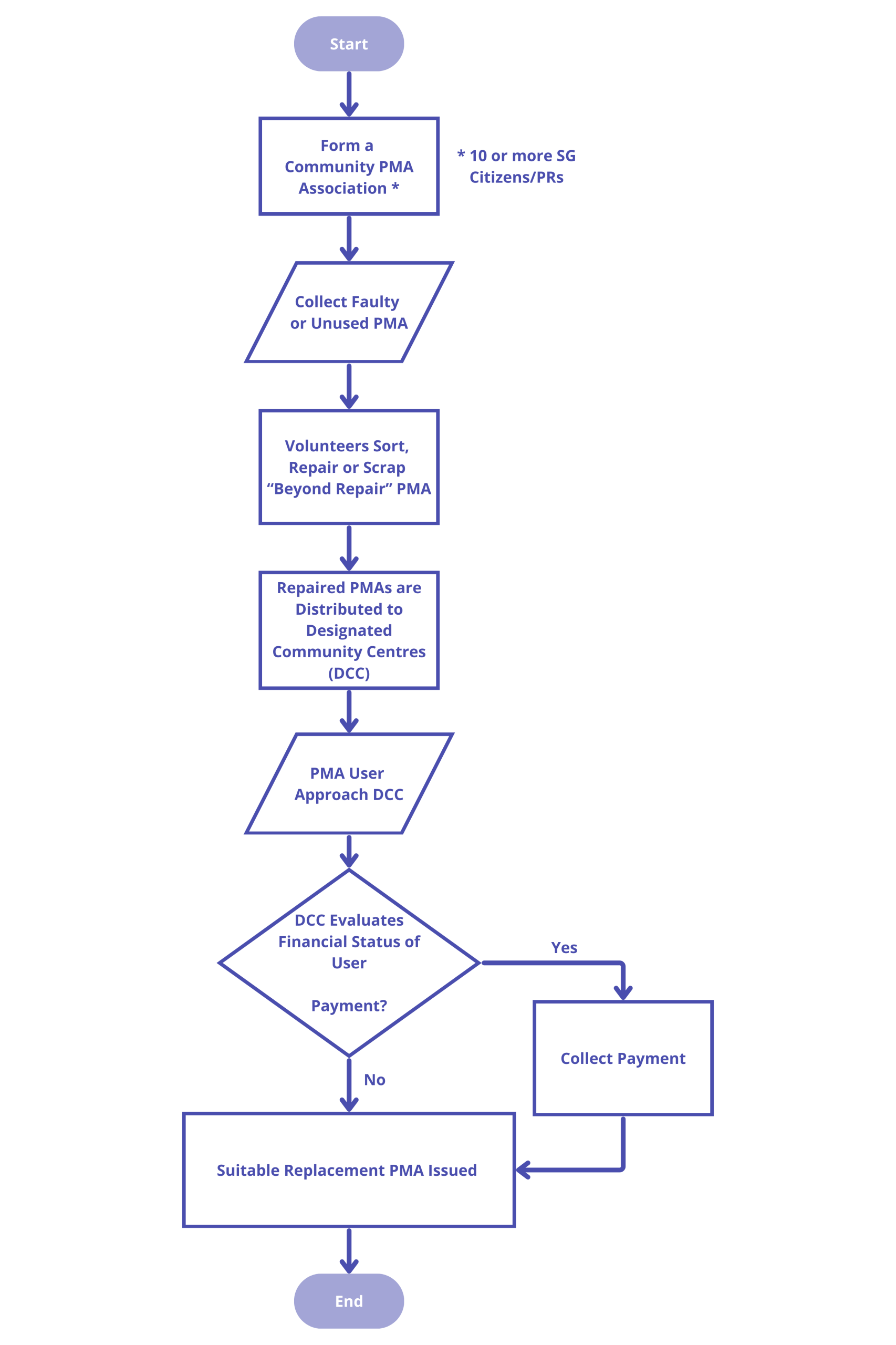
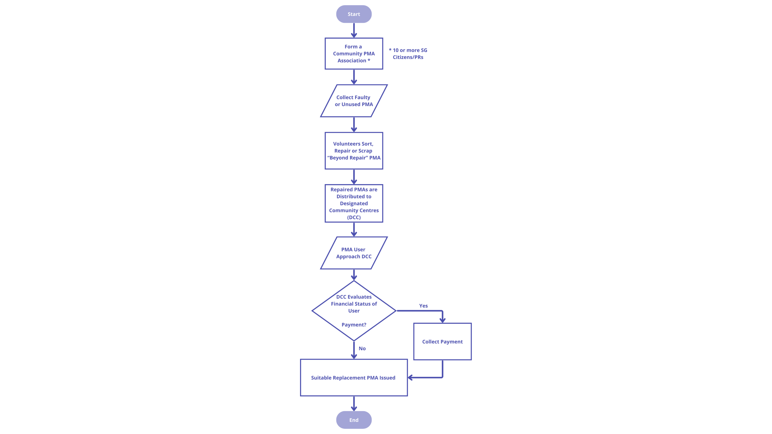
How it Works?

(We welcome better ideas and collaboration to strengthen this process.)

(We welcome better ideas and collaboration to strengthen this process.)
To view the process flow in more detail, please click the link below:
Where Are We Now?
The DrWheelchair team has already begun this work with just two pairs of hands and limited resources — so far, only a handful of needy PMA users have been helped. The need is far greater, and we cannot do it alone.
What We Want?
Our goal is to establish a formal Community PMA Association and partner with agencies such as the People’s Association (PA) and the Agency for Integrated Care (AIC). With broader community support, we can expand our reach and help many more PMA users regain their mobility.
DrWheelchair’s hope is to eventually collaborate with government agencies and corporations with strong Corporate Social Responsibility (CSR) commitments. With greater support, we can expand our reach and assist more needy members of the community who rely on HSA-compliant Personal Mobility Aids (PMAs) for their independence.
How You Can Get Involved?
If you’re a resident of Singapore and would like to contribute, we invite you to join us in this meaningful project. Whether as a volunteer, donor, sponsor, or partner, your support will make a real impact.
Simply click the button below, leave your name, mobile number, and how you’d like to help. Our team will get in touch with you within 3 working days.
Our Vision for the Community
DrWheelchair isn’t just about repairs — it’s about restoring independence and dignity. Hear directly from our founder as he shares his vision for the Community PMA Project.
https://www.facebook.com/
See how our team brings this vision to life. Watch our story and the impact of the Community PMA Project in action.
https://vt.tiktok.com/ZSSXWejfG/
Be Part of the Change
Every contribution matters – whether it’s donating, volunteering, sponsoring, or simply sharing the message.
